浙江省衢州市交通建设集团有限公司

全国咨询热线

0570-3078571

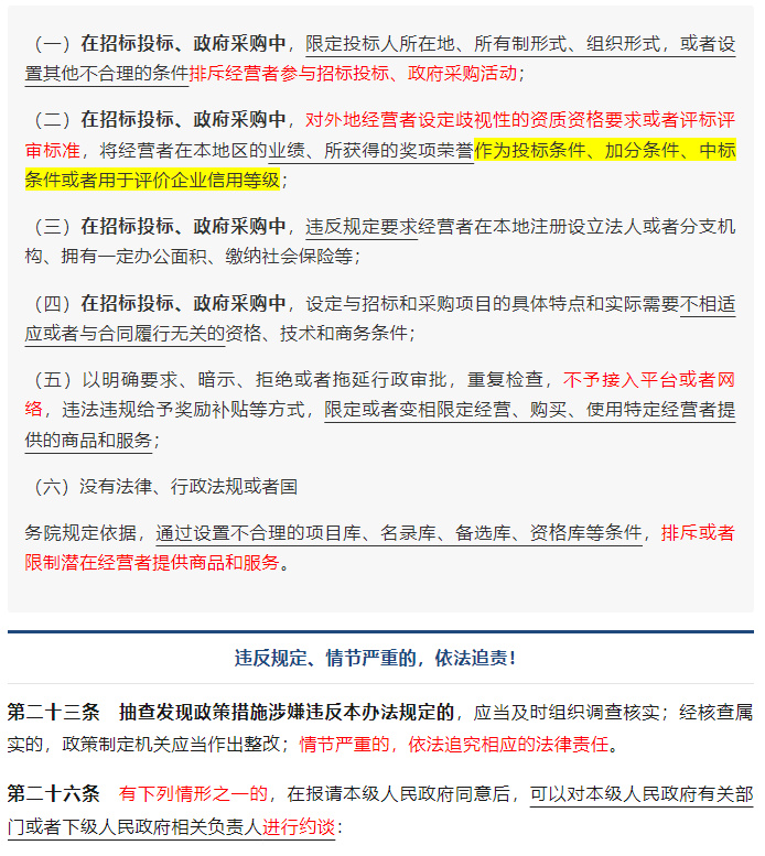
破除招标采购地方保护!浙江4月1日起施行《浙江省公平竞争审查办法》

发布时间:2024-04-11 点击次数:174

 

 

 

返回列表
旗下宾馆

西苑宾馆:0570-3059588、3059688

同祝宾馆:0570-2971888

黄龙康养山庄:0570-2295586

卓越市政园林建设集团有限公司

地址:浙江省衢州市九华北大道353幢西苑宾馆7层

电话:0570-3036208

传真:0570-3078572

旗下企业

甘肃鑫卓越硅业有限公司

www.gsxzygy.com

手机端